Section 5.3 — Bayesian linear models

Contents

Section 5.3 — Bayesian linear models#

This notebook contains the code examples from Section 5.3 Bayesian linear models from the No Bullshit Guide to Statistics.

See also examples in:

Notebook setup#

# load Python modules
import os
import numpy as np
import pandas as pd
import seaborn as sns
import matplotlib.pyplot as plt
# Figures setup
plt.clf()  # needed otherwise `sns.set_theme` doesn"t work
from plot_helpers import RCPARAMS
RCPARAMS.update({"figure.figsize": (9, 5)})   # good for screen
sns.set_theme(
    context="paper",
    style="whitegrid",
    palette="colorblind",
    rc=RCPARAMS,
)

# High-resolution please
%config InlineBackend.figure_format = "retina"

#######################################################
<Figure size 640x480 with 0 Axes>
# set random seed for repeatability
np.random.seed(42)
# silence statsmodels kurtosistest warning when using n < 20
import warnings
warnings.filterwarnings("ignore", category=UserWarning)
warnings.filterwarnings("ignore", category=FutureWarning)

Bayesian model#

TODO: formula

TODO: graphical model diagram

Example 1: students score as a function of effort#

Students dataset#

students = pd.read_csv("../datasets/students.csv")
students.shape
(15, 5)
students.head(3)
student_ID background curriculum effort score
0 1 arts debate 10.96 75.0
1 2 science lecture 8.69 75.0
2 3 arts debate 8.60 67.0
students[["effort","score"]].describe().T
count mean std min 25% 50% 75% max
effort 15.0 8.904667 1.948156 5.21 7.76 8.69 10.35 12.0
score 15.0 72.580000 9.979279 57.00 68.00 72.70 75.75 96.2
sns.scatterplot(x="effort", y="score", data=students);

Bayesian model#

TODO: add formulas

Bambi model#

import bambi as bmb

priors1 = {
    "Intercept": bmb.Prior("Normal", mu=70, sigma=20),
    "effort": bmb.Prior("Normal", mu=0, sigma=10),
    "sigma": bmb.Prior("HalfStudentT", nu=4, sigma=10),
}

mod1 = bmb.Model("score ~ 1 + effort",
                 family="gaussian",
                 link="identity",
                 priors=priors1,
                 data=students)

Inspecting the Bambi model#

mod1
       Formula: score ~ 1 + effort
        Family: gaussian
          Link: mu = identity
  Observations: 15
        Priors: 
    target = mu
        Common-level effects
            Intercept ~ Normal(mu: 70.0, sigma: 20.0)
            effort ~ Normal(mu: 0.0, sigma: 10.0)
        
        Auxiliary parameters
            sigma ~ HalfStudentT(nu: 4.0, sigma: 10.0)
mod1.build()
mod1.graph()
ERROR (pytensor.graph.rewriting.basic): Rewrite failure due to: random_make_inplace
ERROR (pytensor.graph.rewriting.basic): node: t_rv{"(),(),()->()"}(*0-<RandomGeneratorType>, *1-<NoneTypeT>, *2-<Scalar(float64, shape=())>, 0.0, *3-<Scalar(float64, shape=())>)
ERROR (pytensor.graph.rewriting.basic): TRACEBACK:
ERROR (pytensor.graph.rewriting.basic): Traceback (most recent call last):
  File "/opt/hostedtoolcache/Python/3.10.18/x64/lib/python3.10/site-packages/pytensor/graph/rewriting/basic.py", line 1922, in process_node
    replacements = node_rewriter.transform(fgraph, node)
  File "/opt/hostedtoolcache/Python/3.10.18/x64/lib/python3.10/site-packages/pytensor/graph/rewriting/basic.py", line 1086, in transform
    return self.fn(fgraph, node)
  File "/opt/hostedtoolcache/Python/3.10.18/x64/lib/python3.10/site-packages/pytensor/tensor/random/rewriting/basic.py", line 50, in random_make_inplace
    new_outputs = new_op.make_node(*node.inputs).outputs
  File "/opt/hostedtoolcache/Python/3.10.18/x64/lib/python3.10/site-packages/pytensor/tensor/random/op.py", line 368, in make_node
    size = normalize_size_param(size)
  File "/opt/hostedtoolcache/Python/3.10.18/x64/lib/python3.10/site-packages/pytensor/tensor/random/utils.py", line 190, in normalize_size_param
    shape = cast(as_tensor_variable(shape, ndim=1, dtype="int64"), "int64")
  File "/opt/hostedtoolcache/Python/3.10.18/x64/lib/python3.10/site-packages/pytensor/tensor/__init__.py", line 50, in as_tensor_variable
    return _as_tensor_variable(x, name, ndim, **kwargs)
  File "/opt/hostedtoolcache/Python/3.10.18/x64/lib/python3.10/functools.py", line 889, in wrapper
    return dispatch(args[0].__class__)(*args, **kw)
  File "/opt/hostedtoolcache/Python/3.10.18/x64/lib/python3.10/site-packages/pytensor/tensor/basic.py", line 113, in _as_tensor_Variable
    raise TypeError(
TypeError: Tensor type field must be a TensorType; found <class 'pytensor.tensor.type_other.NoneTypeT'>.
ERROR (pytensor.graph.rewriting.basic): Rewrite failure due to: random_make_inplace
ERROR (pytensor.graph.rewriting.basic): node: t_rv{"(),(),()->()"}(*0-<RandomGeneratorType>, *1-<NoneTypeT>, *2-<Scalar(float64, shape=())>, 0.0, *3-<Scalar(float64, shape=())>)
ERROR (pytensor.graph.rewriting.basic): TRACEBACK:
ERROR (pytensor.graph.rewriting.basic): Traceback (most recent call last):
  File "/opt/hostedtoolcache/Python/3.10.18/x64/lib/python3.10/site-packages/pytensor/graph/rewriting/basic.py", line 1922, in process_node
    replacements = node_rewriter.transform(fgraph, node)
  File "/opt/hostedtoolcache/Python/3.10.18/x64/lib/python3.10/site-packages/pytensor/graph/rewriting/basic.py", line 1086, in transform
    return self.fn(fgraph, node)
  File "/opt/hostedtoolcache/Python/3.10.18/x64/lib/python3.10/site-packages/pytensor/tensor/random/rewriting/basic.py", line 50, in random_make_inplace
    new_outputs = new_op.make_node(*node.inputs).outputs
  File "/opt/hostedtoolcache/Python/3.10.18/x64/lib/python3.10/site-packages/pytensor/tensor/random/op.py", line 368, in make_node
    size = normalize_size_param(size)
  File "/opt/hostedtoolcache/Python/3.10.18/x64/lib/python3.10/site-packages/pytensor/tensor/random/utils.py", line 190, in normalize_size_param
    shape = cast(as_tensor_variable(shape, ndim=1, dtype="int64"), "int64")
  File "/opt/hostedtoolcache/Python/3.10.18/x64/lib/python3.10/site-packages/pytensor/tensor/__init__.py", line 50, in as_tensor_variable
    return _as_tensor_variable(x, name, ndim, **kwargs)
  File "/opt/hostedtoolcache/Python/3.10.18/x64/lib/python3.10/functools.py", line 889, in wrapper
    return dispatch(args[0].__class__)(*args, **kw)
  File "/opt/hostedtoolcache/Python/3.10.18/x64/lib/python3.10/site-packages/pytensor/tensor/basic.py", line 113, in _as_tensor_Variable
    raise TypeError(
TypeError: Tensor type field must be a TensorType; found <class 'pytensor.tensor.type_other.NoneTypeT'>.
../_images/d890e1069dc02495dfbce0bed3028f1161dfc5a2175069167850e20d1b6176db.svg

Prior predictive checks#

# TODO

Model fitting and analysis#

idata1 = mod1.fit(random_seed=42)
Initializing NUTS using jitter+adapt_diag...
Multiprocess sampling (2 chains in 2 jobs)
NUTS: [sigma, Intercept, effort]

Sampling 2 chains for 1_000 tune and 1_000 draw iterations (2_000 + 2_000 draws total) took 2 seconds.
We recommend running at least 4 chains for robust computation of convergence diagnostics
import arviz as az
az.summary(idata1, kind="stats")
mean sd hdi_3% hdi_97%
sigma 5.380 1.142 3.611 7.581
Intercept 32.706 6.940 20.006 46.662
effort 4.474 0.754 3.050 5.915
az.plot_posterior(idata1);

Model predictions#

Generate samples form the posterior predictive distribution, then use the ArviZ function plot_lm to generate a complete visualization.

preds1 = mod1.predict(idata=idata1, data=students,
                      kind="response", inplace=False)
efforts = students["effort"]
az.plot_lm(y="score", idata=preds1, x=efforts,
           y_model="mu", y_hat="score",
           kind_pp="samples", kind_model="lines");
az.plot_lm(y="score", idata=preds1, x=efforts,
           y_model="mu", y_hat="score",
           kind_pp="hdi", kind_model="hdi");

Comparing to frequentist results#

For your convenience, I’ll reproduce the statsmodels analysis from Section 4.1.

# compare with statsmodels results
import statsmodels.formula.api as smf
lm1 = smf.ols("score ~ 1 + effort", data=students).fit()
lm1.summary().tables[1]
coef std err t P>|t| [0.025 0.975]
Intercept 32.4658 6.155 5.275 0.000 19.169 45.763
effort 4.5049 0.676 6.661 0.000 3.044 5.966
np.sqrt(lm1.scale)
np.float64(4.929598282660258)
lm1.conf_int(alpha=0.06)  # to match 94% coverage of the Bayesian HDIs
0 1
Intercept 19.786169 45.145449
effort 3.111697 5.898004

Conclusions#

We see effort tends to increase student scores. The results we obtain from the Bayesian analysis are largely consistent with the frequentist results from Section 4.1, however Bayesian models allow for simpler interpretation.

Example 2: doctors sleep scores#

Doctors dataset#

doctors = pd.read_csv("../datasets/doctors.csv")
doctors.shape
(156, 9)
doctors.head(3)
permit loc work hours caf alc weed exrc score
0 93273 rur hos 21 2 0 5.0 0.0 63
1 90852 urb cli 74 26 20 0.0 4.5 16
2 92744 urb hos 63 25 1 0.0 7.0 58
doctors[["alc","weed","exrc","score"]].describe().T
count mean std min 25% 50% 75% max
alc 156.0 11.839744 9.428506 0.0 3.750 11.0 19.0 44.0
weed 156.0 0.628205 1.391068 0.0 0.000 0.0 0.5 10.5
exrc 156.0 5.387821 4.796361 0.0 0.875 4.5 8.0 19.0
score 156.0 48.025641 20.446294 4.0 33.000 49.5 62.0 97.0

Bayesian model#

TODO: add formulas

Bambi model#

priors2 = {
    "Intercept": bmb.Prior("Normal", mu=50, sigma=40),
    # we'll set the priors for the slopes below
    "sigma": bmb.Prior("HalfStudentT", nu=4, sigma=20),
}

mod2 = bmb.Model("score ~ 1 + alc + weed + exrc",
                 family="gaussian",
                 link="identity",
                 priors=priors2,
                 data=doctors)

# set the same prior for all slopes using `set_priors`
slope_prior = bmb.Prior("Normal", mu=0, sigma=10)
mod2.set_priors(common=slope_prior)

mod2
       Formula: score ~ 1 + alc + weed + exrc
        Family: gaussian
          Link: mu = identity
  Observations: 156
        Priors: 
    target = mu
        Common-level effects
            Intercept ~ Normal(mu: 50.0, sigma: 40.0)
            alc ~ Normal(mu: 0.0, sigma: 10.0)
            weed ~ Normal(mu: 0.0, sigma: 10.0)
            exrc ~ Normal(mu: 0.0, sigma: 10.0)
        
        Auxiliary parameters
            sigma ~ HalfStudentT(nu: 4.0, sigma: 20.0)
mod2.build()
mod2.graph()
ERROR (pytensor.graph.rewriting.basic): Rewrite failure due to: random_make_inplace
ERROR (pytensor.graph.rewriting.basic): node: t_rv{"(),(),()->()"}(*0-<RandomGeneratorType>, *1-<NoneTypeT>, *2-<Scalar(float64, shape=())>, 0.0, *3-<Scalar(float64, shape=())>)
ERROR (pytensor.graph.rewriting.basic): TRACEBACK:
ERROR (pytensor.graph.rewriting.basic): Traceback (most recent call last):
  File "/opt/hostedtoolcache/Python/3.10.18/x64/lib/python3.10/site-packages/pytensor/graph/rewriting/basic.py", line 1922, in process_node
    replacements = node_rewriter.transform(fgraph, node)
  File "/opt/hostedtoolcache/Python/3.10.18/x64/lib/python3.10/site-packages/pytensor/graph/rewriting/basic.py", line 1086, in transform
    return self.fn(fgraph, node)
  File "/opt/hostedtoolcache/Python/3.10.18/x64/lib/python3.10/site-packages/pytensor/tensor/random/rewriting/basic.py", line 50, in random_make_inplace
    new_outputs = new_op.make_node(*node.inputs).outputs
  File "/opt/hostedtoolcache/Python/3.10.18/x64/lib/python3.10/site-packages/pytensor/tensor/random/op.py", line 368, in make_node
    size = normalize_size_param(size)
  File "/opt/hostedtoolcache/Python/3.10.18/x64/lib/python3.10/site-packages/pytensor/tensor/random/utils.py", line 190, in normalize_size_param
    shape = cast(as_tensor_variable(shape, ndim=1, dtype="int64"), "int64")
  File "/opt/hostedtoolcache/Python/3.10.18/x64/lib/python3.10/site-packages/pytensor/tensor/__init__.py", line 50, in as_tensor_variable
    return _as_tensor_variable(x, name, ndim, **kwargs)
  File "/opt/hostedtoolcache/Python/3.10.18/x64/lib/python3.10/functools.py", line 889, in wrapper
    return dispatch(args[0].__class__)(*args, **kw)
  File "/opt/hostedtoolcache/Python/3.10.18/x64/lib/python3.10/site-packages/pytensor/tensor/basic.py", line 113, in _as_tensor_Variable
    raise TypeError(
TypeError: Tensor type field must be a TensorType; found <class 'pytensor.tensor.type_other.NoneTypeT'>.
ERROR (pytensor.graph.rewriting.basic): Rewrite failure due to: random_make_inplace
ERROR (pytensor.graph.rewriting.basic): node: t_rv{"(),(),()->()"}(*0-<RandomGeneratorType>, *1-<NoneTypeT>, *2-<Scalar(float64, shape=())>, 0.0, *3-<Scalar(float64, shape=())>)
ERROR (pytensor.graph.rewriting.basic): TRACEBACK:
ERROR (pytensor.graph.rewriting.basic): Traceback (most recent call last):
  File "/opt/hostedtoolcache/Python/3.10.18/x64/lib/python3.10/site-packages/pytensor/graph/rewriting/basic.py", line 1922, in process_node
    replacements = node_rewriter.transform(fgraph, node)
  File "/opt/hostedtoolcache/Python/3.10.18/x64/lib/python3.10/site-packages/pytensor/graph/rewriting/basic.py", line 1086, in transform
    return self.fn(fgraph, node)
  File "/opt/hostedtoolcache/Python/3.10.18/x64/lib/python3.10/site-packages/pytensor/tensor/random/rewriting/basic.py", line 50, in random_make_inplace
    new_outputs = new_op.make_node(*node.inputs).outputs
  File "/opt/hostedtoolcache/Python/3.10.18/x64/lib/python3.10/site-packages/pytensor/tensor/random/op.py", line 368, in make_node
    size = normalize_size_param(size)
  File "/opt/hostedtoolcache/Python/3.10.18/x64/lib/python3.10/site-packages/pytensor/tensor/random/utils.py", line 190, in normalize_size_param
    shape = cast(as_tensor_variable(shape, ndim=1, dtype="int64"), "int64")
  File "/opt/hostedtoolcache/Python/3.10.18/x64/lib/python3.10/site-packages/pytensor/tensor/__init__.py", line 50, in as_tensor_variable
    return _as_tensor_variable(x, name, ndim, **kwargs)
  File "/opt/hostedtoolcache/Python/3.10.18/x64/lib/python3.10/functools.py", line 889, in wrapper
    return dispatch(args[0].__class__)(*args, **kw)
  File "/opt/hostedtoolcache/Python/3.10.18/x64/lib/python3.10/site-packages/pytensor/tensor/basic.py", line 113, in _as_tensor_Variable
    raise TypeError(
TypeError: Tensor type field must be a TensorType; found <class 'pytensor.tensor.type_other.NoneTypeT'>.
../_images/9568721dce0904035010b0948fa572251497fe9a5bcf45fa3e6ac8fcbb4ef0b1.svg

Prior predictive checks#

What kind of parameters (lines) do we get from the data model when the distribution of the parameters comes from random samples from the priors?

# TODO

Model fitting and analysis#

idata2 = mod2.fit(random_seed=42)
Initializing NUTS using jitter+adapt_diag...
Multiprocess sampling (2 chains in 2 jobs)
NUTS: [sigma, Intercept, alc, weed, exrc]

Sampling 2 chains for 1_000 tune and 1_000 draw iterations (2_000 + 2_000 draws total) took 2 seconds.
We recommend running at least 4 chains for robust computation of convergence diagnostics
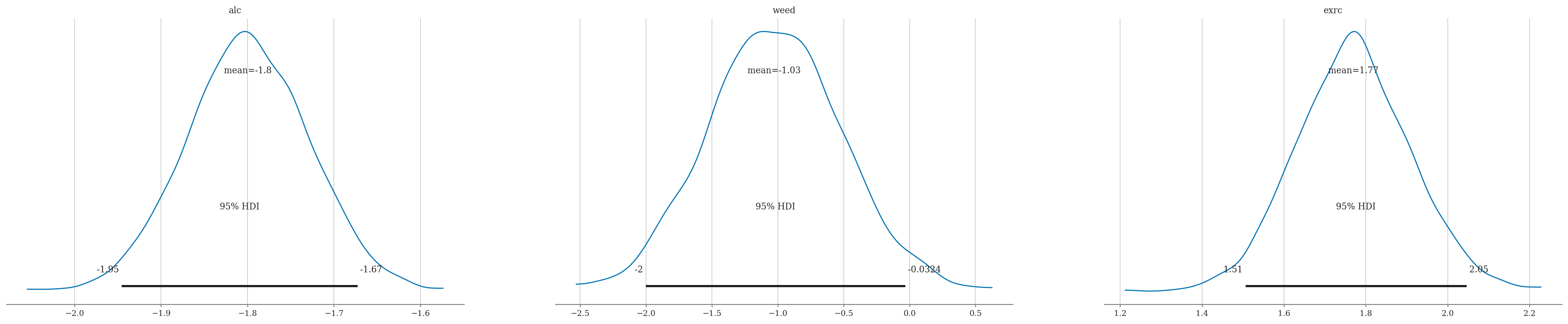
az.summary(idata2, kind="stats", hdi_prob=0.95)
mean sd hdi_2.5% hdi_97.5%
sigma 8.263 0.503 7.285 9.250
Intercept 60.465 1.266 57.845 62.895
alc -1.799 0.069 -1.938 -1.666
weed -1.017 0.487 -1.928 -0.037
exrc 1.764 0.136 1.495 2.019
az.plot_posterior(idata2, hdi_prob=0.95, round_to=3,
                  var_names=["alc", "weed", "exrc"]);

Partial correlation scale?#

cf. https://bambinos.github.io/bambi/notebooks/ESCS_multiple_regression.html#summarize-effects-on-partial-correlation-scale

Comparing to frequentist results#

For your convenience, I’ll reproduce the statsmodels analysis from Section 4.2.

# compare with statsmodels results
import statsmodels.formula.api as smf
formula = "score ~ 1 + alc + weed + exrc"
lm2 = smf.ols(formula, data=doctors).fit()
lm2.summary().tables[1]
coef std err t P>|t| [0.025 0.975]
Intercept 60.4529 1.289 46.885 0.000 57.905 63.000
alc -1.8001 0.070 -25.726 0.000 -1.938 -1.662
weed -1.0216 0.476 -2.145 0.034 -1.962 -0.081
exrc 1.7683 0.138 12.809 0.000 1.496 2.041
np.sqrt(lm2.scale)
np.float64(8.202768119825624)

Conclusions#

Example 3: Bayesian logistic regression#

Interns data#

interns = pd.read_csv("../datasets/interns.csv")
interns.head(3)
work hired
0 42.5 1
1 39.3 0
2 43.2 1

Bayesian logistic regression model#

Bambi model#

priors3 = {
    "Intercept": bmb.Prior("Normal", mu=0, sigma=20),
    "work": bmb.Prior("Normal", mu=2, sigma=2),
}

mod3 = bmb.Model("hired ~ 1 + work",
                 family="bernoulli",
                 link="logit",
                 priors=priors3,
                 data=interns)
mod3
       Formula: hired ~ 1 + work
        Family: bernoulli
          Link: p = logit
  Observations: 100
        Priors: 
    target = p
        Common-level effects
            Intercept ~ Normal(mu: 0.0, sigma: 20.0)
            work ~ Normal(mu: 2.0, sigma: 2.0)
mod3.build()
mod3.graph()
../_images/d79b24ee7f5125ace60249473a8542579d8a0677d357dd48534648705306e92c.svg

Prior predictive checks#

# # TODO: improve prior predictive plot (currently runs too slowly)
# idatapp = mod3.prior_predictive()
# for i in range(300):
#     ps = idatapp["prior"].sel(draw=[i], chain=[0])["p"].values.flatten()
#     ws = interns["work"]
#     sps = ps[ws.sort_values().index]
#     sws = ws.sort_values().values
#     sns.lineplot(x=sws, y=sps, alpha=0.2)

Model fitting and analysis#

idata3 = mod3.fit(random_seed=42)
Modeling the probability that hired==1
Initializing NUTS using jitter+adapt_diag...
Multiprocess sampling (2 chains in 2 jobs)
NUTS: [Intercept, work]

Sampling 2 chains for 1_000 tune and 1_000 draw iterations (2_000 + 2_000 draws total) took 1 seconds.
We recommend running at least 4 chains for robust computation of convergence diagnostics
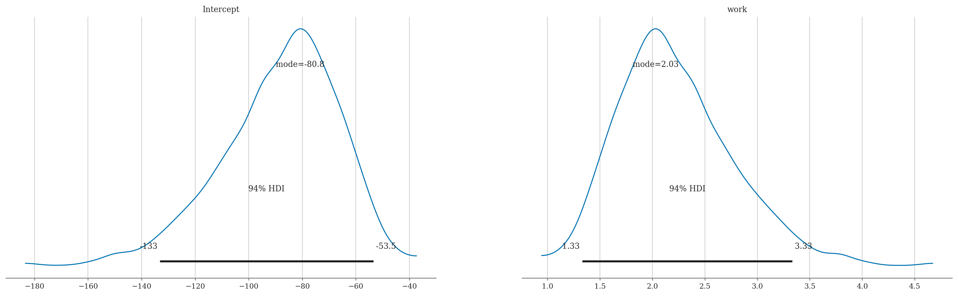
az.summary(idata3, kind="stats")
mean sd hdi_3% hdi_97%
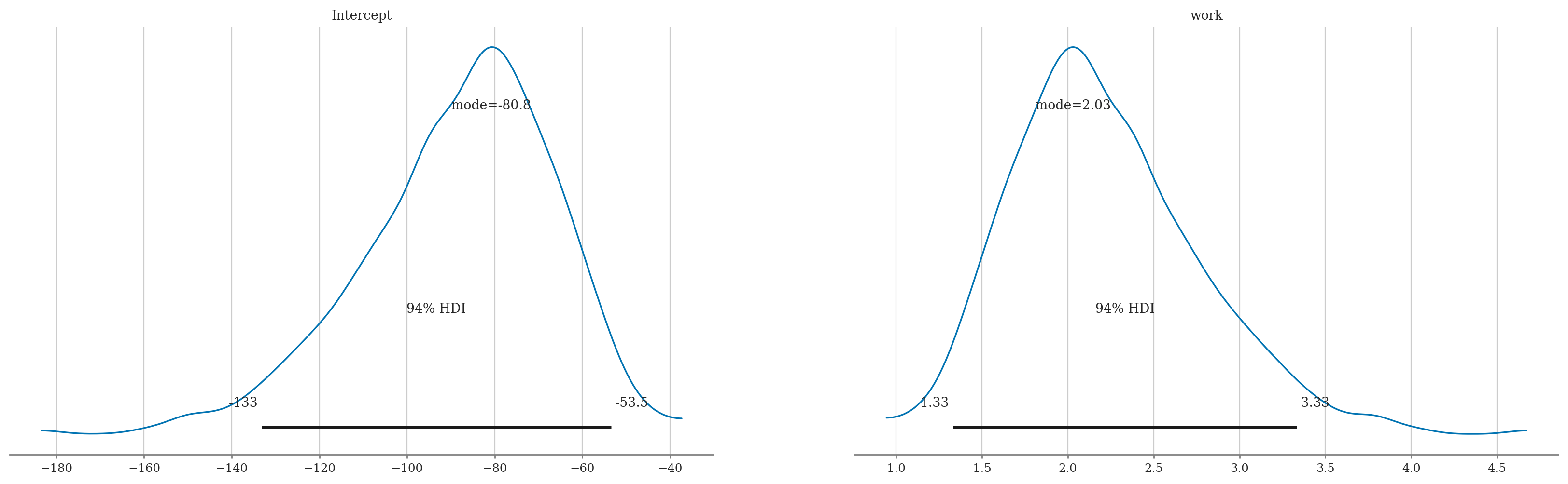
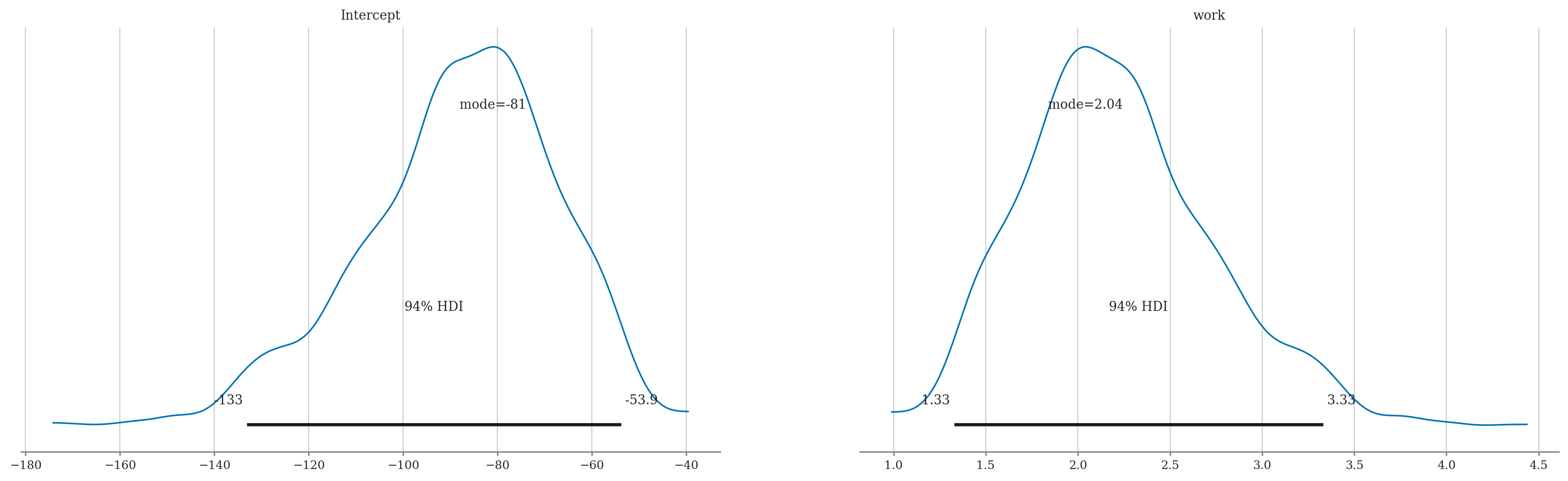
Intercept -88.325 21.991 -133.18 -53.451
work 2.224 0.554 1.33 3.334
az.plot_posterior(idata3, round_to=3, point_estimate="mode");

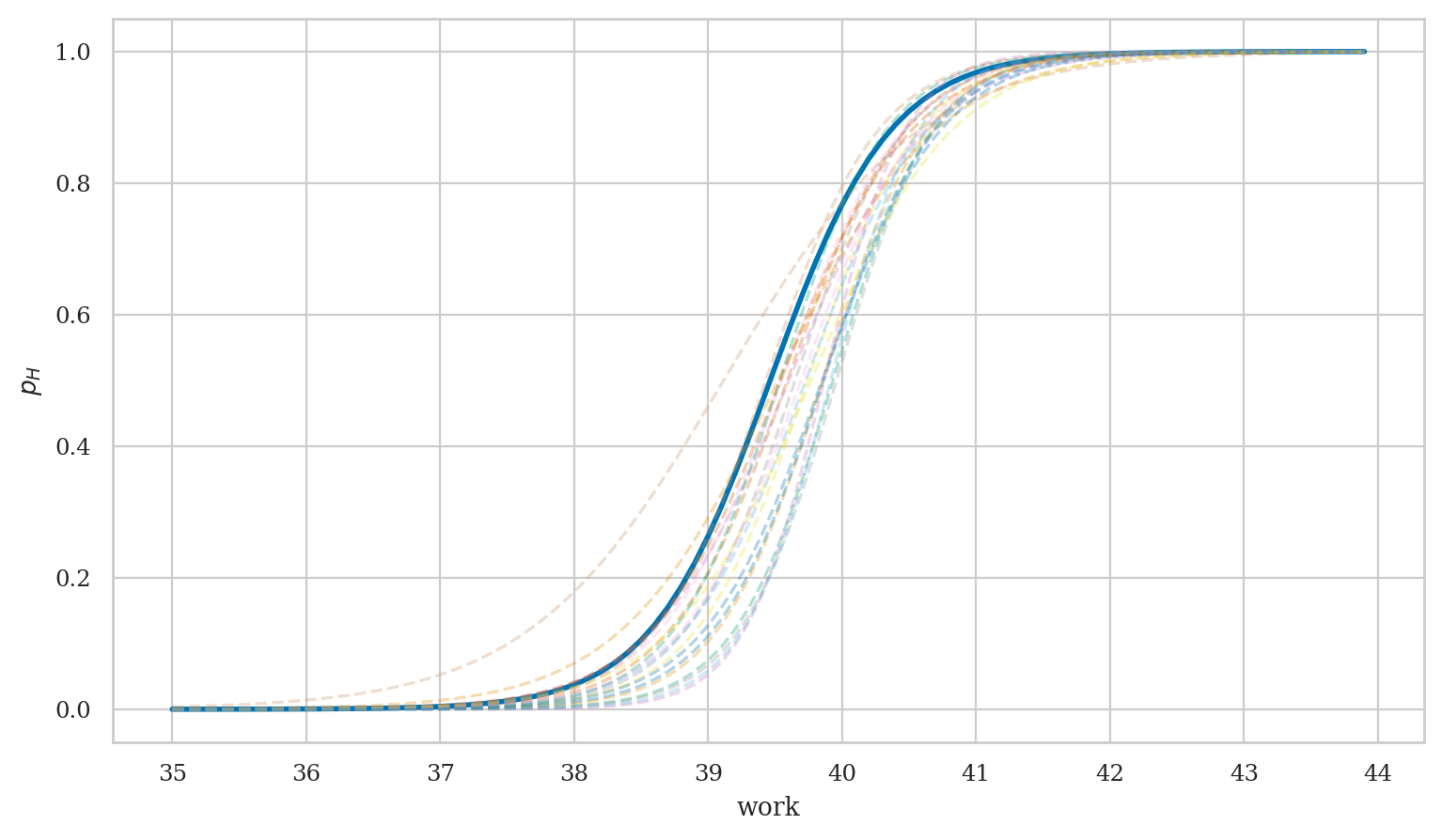
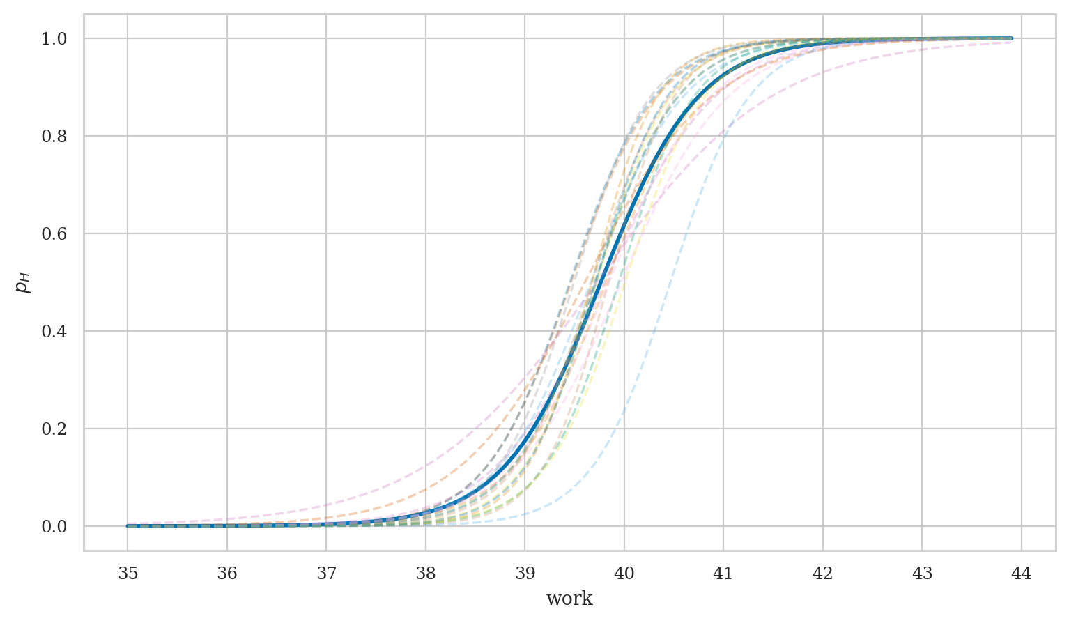
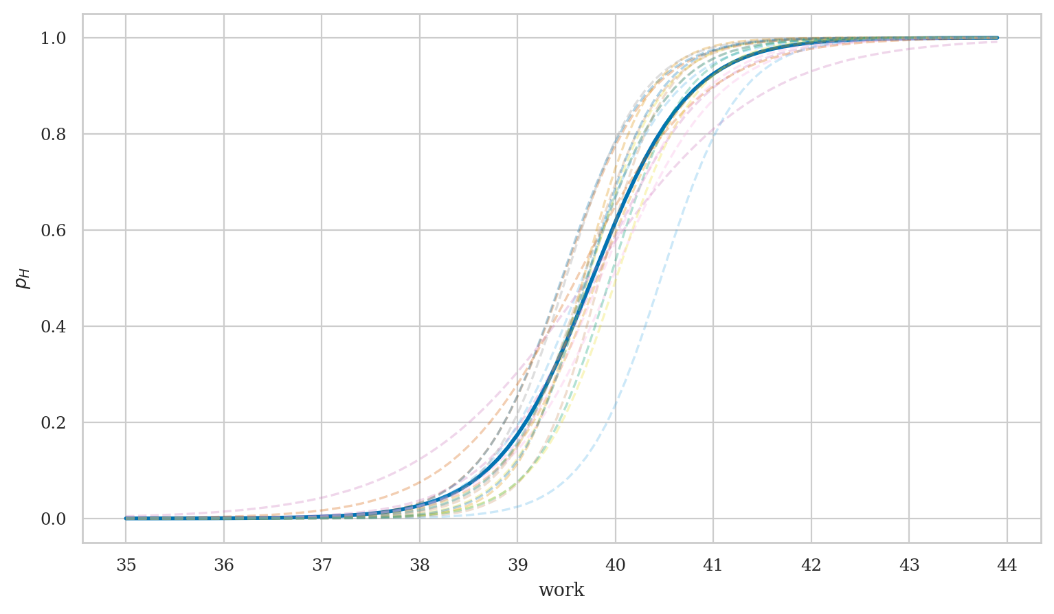
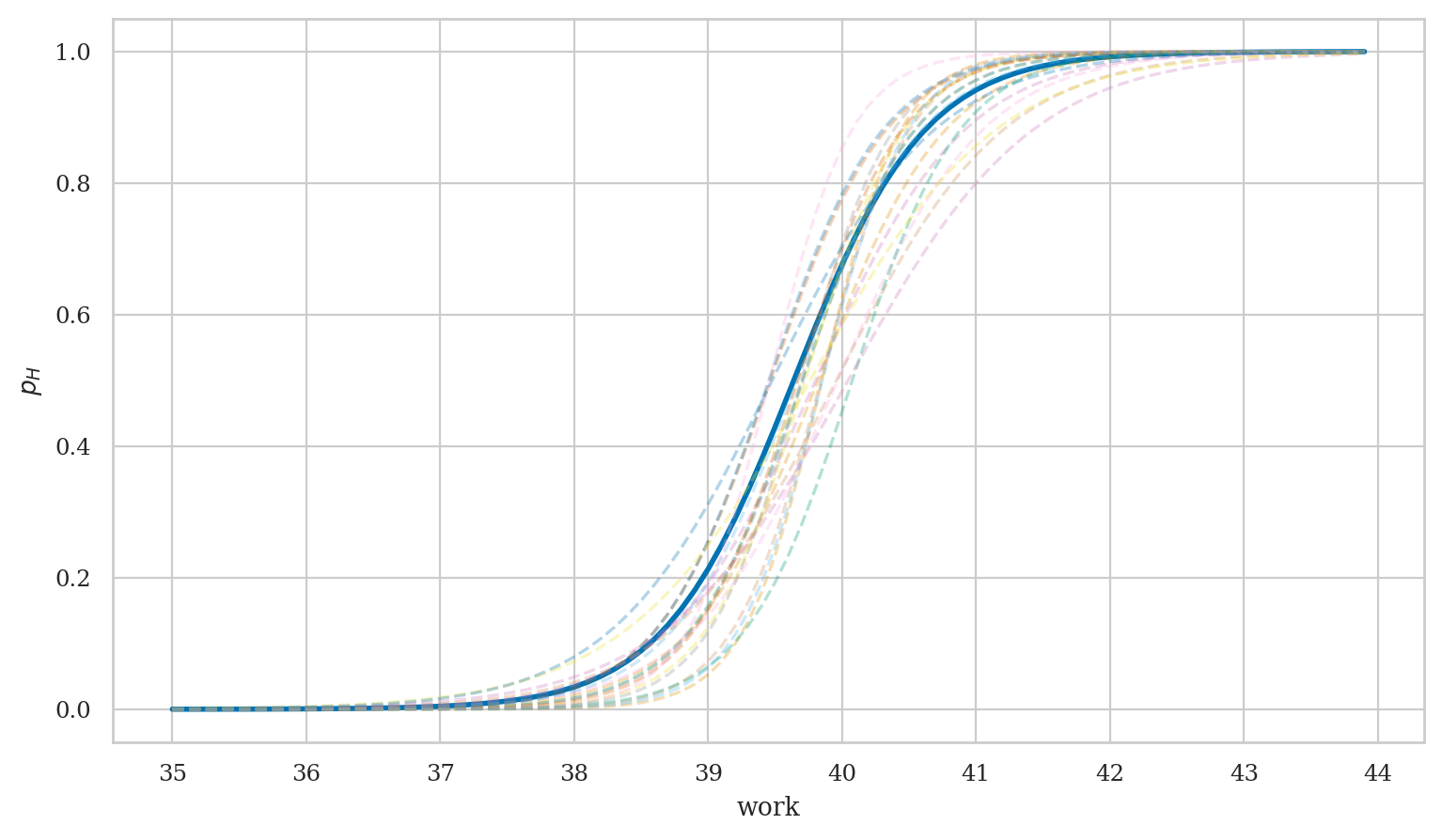
Visualize variability of the results#

from scipy.special import expit

# generate predictions
works = np.arange(35, 44, 0.1)
new_interns = pd.DataFrame({"work": works})
idata3_pred = mod3.predict(idata3, data=new_interns, inplace=False)

# plot best-fit curve based on MAP estimates
intercepts = idata3["posterior"]['Intercept'].values
wslopes = idata3["posterior"]['work'].values
B0_MAP = az.plots.plot_utils.calculate_point_estimate('mode', intercepts)
Bw_MAP = az.plots.plot_utils.calculate_point_estimate('mode', wslopes)
print("MAP estimates:", B0_MAP.round(1), Bw_MAP.round(2))
p_MAP = expit(B0_MAP + Bw_MAP*works)
ax = sns.lineplot(x=works, y=p_MAP, lw=2)

# plot 40 samples
subset = np.random.choice(1000, 10, replace=False)
post3 = idata3_pred["posterior"]
post3_subset = post3.sel(draw=subset)
for ps in az.extract(post3_subset, var_names="p").T:
    sns.lineplot(x=works, y=ps, alpha=0.3, ax=ax, ls="--")
ax.set_xlabel("work")
ax.set_ylabel("$p_H$")
ax.set_xticks(range(35,44+1));
MAP estimates: -80.8 2.03
../_images/51095aa19be6b87b7072c6ba1f5b54a6892f294e3068391ede86fd6366ab3a5b.png

Interpretation of the parameters#

We can interpret the results on the log-odds scale, the odds scale, or as marginal effects (slopes) at particular values of the predictor \(w\).

Parameters as changes in the log-odds#

The mode of the posterior distribution \(\widehat{B_w}_{\text{MAP}}\) corresponds to the change in log-odds per unit increase in work hours.

from ministats import mode_from_samples

post_work = idata3["posterior"]["work"].values.flatten()
mode_from_samples(post_work)
np.float64(2.02963209746373)

Parameters as ratios of odds#

We can also \tt{exp}-transform this estimate to obtain the rate of increase in the odds of getting hired per additional hour of work invested.

np.exp(2.01)
np.float64(7.463317347319193)

Actually, the more accurate way to summarize the odds ratio would be to exp-transform the whole posterior distribution \(f_{B_w|\tt{interns}}\), then find the maximum using mode_from_samples(np.exp(post_work)), which produces the estimate \(6.81\).

Differences in probabilities#

What is the marginal effect of the predictor work for an intern who invests 40 hours of effort?

bmb.interpret.slopes(mod3, idata3, wrt={"work":[40]}, average_by=True)
term estimate_type estimate lower_3.0% upper_97.0%
0 work dydx 0.470581 0.262895 0.709556
# ALT. manual calculation based on derivative of `expit`
# sample the parameter p from `mod3` when work=40
work40 = pd.DataFrame({"work": [40]})
preds = mod3.predict(idata3, data=work40, inplace=False)
ps40 = preds["posterior"]["p"].values.flatten()
# use the slope formula dp/dwork = p*(1-p)*beta_work
marg_effect_at_40 = ps40 * (1 - ps40) * post_work
marg_effect_at_40.mean()
np.float64(0.4705963149369975)

Predictions#

Let’s use the logistic regression model mod3 to predict the probability of being hired for an intern that invests 42 hours of work per week.

work42 = pd.DataFrame({"work": [42]})
preds42 = mod3.predict(idata3, data=work42, inplace=False)
az.summary(preds42, var_names="p", kind="stats")
mean sd hdi_3% hdi_97%
p[0] 0.987 0.016 0.961 1.0

The mean model prediction is \(p(42) = 0.987 = 98.7\%\), with \(\mathbf{hdi}_{p,0.94} = [0.959, 1.0]\), which means the intern will very likely get hired.

# ALT. compute using Bambi helper function
bmb.interpret.predictions(mod3, idata3, conditional={"work":42})
work estimate lower_3.0% upper_97.0%
0 42.0 0.987295 0.96068 0.999997

Plot predictions#

We can visualize the predictions by plotting a histogram.

az.plot_posterior(preds42, var_names="p", round_to=3);

Comparing to frequentist results#

For your convenience, I’ll reproduce the statsmodels analysis from Section 4.6.

import statsmodels.formula.api as smf
lr1 = smf.logit("hired ~ 1 + work", data=interns).fit()
lr1.params
Optimization terminated successfully.
         Current function value: 0.138101
         Iterations 10
Intercept   -78.693205
work          1.981458
dtype: float64
lr1.conf_int(alpha=0.06)
0 1
Intercept -116.028234 -41.358176
work 1.040205 2.922711

Conclusions#

We end up with similar results…

Explanations#

Robust linear regression#

We swap out the Normal distribution for Student’s \(t\)-distribution to handle outliers better very useful when data has outliers; see EXX

Links:

#######################################################
priors1r = {
    "Intercept": bmb.Prior("Normal", mu=70, sigma=20),
    "effort": bmb.Prior("Normal", mu=0, sigma=10),
    "sigma": bmb.Prior("HalfStudentT", nu=4, sigma=10),
    "nu": bmb.Prior("Gamma", alpha=2, beta=0.1),
}

mod1r = bmb.Model("score ~ 1 + effort",
                 family="t",
                 link="identity",
                 priors=priors1r,
                 data=students)
mod1r
       Formula: score ~ 1 + effort
        Family: t
          Link: mu = identity
  Observations: 15
        Priors: 
    target = mu
        Common-level effects
            Intercept ~ Normal(mu: 70.0, sigma: 20.0)
            effort ~ Normal(mu: 0.0, sigma: 10.0)
        
        Auxiliary parameters
            sigma ~ HalfStudentT(nu: 4.0, sigma: 10.0)
            nu ~ Gamma(alpha: 2.0, beta: 0.1)
idata1r = mod1r.fit(random_seed=42)
Initializing NUTS using jitter+adapt_diag...
Multiprocess sampling (2 chains in 2 jobs)
NUTS: [sigma, nu, Intercept, effort]

Sampling 2 chains for 1_000 tune and 1_000 draw iterations (2_000 + 2_000 draws total) took 2 seconds.
We recommend running at least 4 chains for robust computation of convergence diagnostics
az.summary(idata1r, kind="stats")
mean sd hdi_3% hdi_97%
sigma 4.900 1.225 2.800 7.209
nu 19.240 13.458 2.000 46.071
Intercept 33.834 6.651 21.406 46.626
effort 4.328 0.744 2.844 5.609

The mean of the slope \(4.303\) is slightly less than the mean slope we found in mod1 (\(4.497\)), which shows the robust model doesn’t care as much about the one outlier.

We also found a slightly smaller sigma, since we’re using the \(t\)-distribution.

Shrinkage priors#

Shrinkage priors = Prior distributions for a parameter that shrink its posterior estimate towards a particular value. Sparsity = A situation where most parameter values are zero and only a few are non-zero.

  • Laplace priors L1 regularization = lasso regression https://en.wikipedia.org/wiki/Lasso_(statistics)

  • Gaussian priors L2 regularization = ridge regression https://en.wikipedia.org/wiki/Ridge_regression

  • Reference priors Reference prior ppal pha, beta, sigmaq91{sigma Produces the same results as frequentist linear regression

  • Spike-and-slab priors Specialized for spike-and-slab prior = mix- ture of two distributions: one peaked around zero (spike) and the other a diffuse distribution (slab. The spike component identifies the zero elements whereas the slab component captures the non-zero coefficients.

Standardizing predictors#

We make choosing priors easier makes inference more efficient cf. 04_lm/cut_material/standardized_predictors.tex Robust linear regression

Discussion#

Comparison to frequentist linear models#

  • We can obtain similar results

  • Bayesian models naturally apply regularization (no need to manually add in)

Causal graphs#

Causal graphs also used with Bayesian LMs (remember Sec 4.5)

Next steps#

  • LMs work with categorical predators too, which is what we’ll discuss in Section 5.4

  • LMs can be extended hierarchical models, which is what we’ll discuss in Section 5.5

Exercises#

Exercise 1: redo some of the exercises/problems from Ch4 using Bayesian methods#

Exercise 2: redo examples of causal inference#

Exercise 3: fit model with different priors#

Exercise 4: redo logistic regression exercises from Sec 4.6#

Exercise 5: bioassay logistic regression#

Gelman et al. (2003) present an example of an acute toxicity test, commonly performed on animals to estimate the toxicity of various compounds.

In this dataset log_dose includes 4 levels of dosage, on the log scale, each administered to 5 rats during the experiment. The response variable is death, the number of positive responses to the dosage.

The number of deaths can be modeled as a binomial response, with the probability of death being a linear function of dose:

\[\begin{split}\begin{aligned} y_i &\sim \text{Binom}(n_i, p_i) \\ \text{logit}(p_i) &= a + b x_i \end{aligned}\end{split}\]

The common statistic of interest in such experiments is the LD50, the dosage at which the probability of death is 50%.

via fonnesbeck/pymc_sdss_2024

# Sample size in each group
n = 5

# Log dose in each group
log_dose = [-.86, -.3, -.05, .73]

# Outcomes
deaths = [0, 1, 3, 5]

df_bio = pd.DataFrame({"log_dose":log_dose, "deaths":deaths, "n":n})
# SOLUTION
priors_bio = {
    "Intercept": bmb.Prior("Normal", mu=0, sigma=5),
    "log_dose": bmb.Prior("Normal", mu=0, sigma=5),
}

mod_bio = bmb.Model(formula="p(deaths,n) ~ 1 + log_dose",
                    family="binomial",
                    link="logit",
                    priors=priors_bio,
                    data=df_bio)

idata_bio = mod_bio.fit()

post_bio = idata_bio["posterior"]
post_bio["LD50"] = -post_bio["Intercept"] / post_bio["log_dose"]

az.summary(idata_bio)
Initializing NUTS using jitter+adapt_diag...
Multiprocess sampling (2 chains in 2 jobs)
NUTS: [Intercept, log_dose]

Sampling 2 chains for 1_000 tune and 1_000 draw iterations (2_000 + 2_000 draws total) took 1 seconds.
We recommend running at least 4 chains for robust computation of convergence diagnostics
mean sd hdi_3% hdi_97% mcse_mean mcse_sd ess_bulk ess_tail r_hat
Intercept 0.590 0.731 -0.736 1.946 0.019 0.015 1489.0 1357.0 1.0
log_dose 6.366 2.449 2.268 10.938 0.074 0.061 1229.0 1063.0 1.0
LD50 -0.086 0.125 -0.315 0.150 0.003 0.003 1502.0 1264.0 1.0

Exercise 6: redo Poisson regression exercises from Sec 4.6#

Exercise 7: fit normal and robust to the dataset ??TODO?? which has outliers#

Exercise 8: PhD delays#

cf. https://www.rensvandeschoot.com/tutorials/advanced-bayesian-regression-in-jasp/
https://zenodo.org/records/3999424
https://sci-hub.se/https://www.nature.com/articles/ s43586-020-00001-2

BONUS MATERIAL#

Simple linear regression using PyMC#

(used in Chapter 4 conclusion)

# Linear regression model in PyMC
students = pd.read_csv("../datasets/students.csv")

import pymc as pm
with pm.Model() as model:
    # Define the priors
    B0 = pm.Normal("B0", mu=30, sigma=20)
    Be = pm.Normal("Be", mu=0, sigma=10)
    Sigma = pm.HalfStudentT("Sigma", nu=4, sigma=10)
    
    # Define the data model
    M = B0 + Be * students["effort"]
    S = pm.Normal("S", mu=M, sigma=Sigma, observed=students["score"])
    
    # Fit the model
    idata = pm.sample()
Initializing NUTS using jitter+adapt_diag...
Multiprocess sampling (2 chains in 2 jobs)
NUTS: [B0, Be, Sigma]

Sampling 2 chains for 1_000 tune and 1_000 draw iterations (2_000 + 2_000 draws total) took 3 seconds.
There were 34 divergences after tuning. Increase `target_accept` or reparameterize.
We recommend running at least 4 chains for robust computation of convergence diagnostics
The effective sample size per chain is smaller than 100 for some parameters.  A higher number is needed for reliable rhat and ess computation. See https://arxiv.org/abs/1903.08008 for details
import arviz as az
az.summary(idata, kind="stats")
mean sd hdi_3% hdi_97%
B0 32.626 6.075 20.918 44.857
Be 4.489 0.668 3.146 5.725
Sigma 5.262 1.138 3.333 7.304
# cf. with Bambi results for the same model
az.summary(idata1, kind="stats")
mean sd hdi_3% hdi_97%
sigma 5.380 1.142 3.611 7.581
Intercept 32.706 6.940 20.006 46.662
effort 4.474 0.754 3.050 5.915

Simple linear regression on synthetic data#

# Simulated data
np.random.seed(42)
x = np.random.normal(0, 1, 100)
y = 3 + 2 * x + np.random.normal(0, 1, 100)
df1 = pd.DataFrame({"x":x, "y":y})

priors1 = {
    "Intercept": bmb.Prior("Normal", mu=0, sigma=10),
    "x": bmb.Prior("Normal", mu=0, sigma=10),
    "sigma": bmb.Prior("HalfNormal", sigma=1),
}

model1 = bmb.Model("y ~ 1 + x",
                   priors=priors1,
                   data=df1)
print(model1)

idata = model1.fit(random_seed=42)
Initializing NUTS using jitter+adapt_diag...
       Formula: y ~ 1 + x
        Family: gaussian
          Link: mu = identity
  Observations: 100
        Priors: 
    target = mu
        Common-level effects
            Intercept ~ Normal(mu: 0.0, sigma: 10.0)
            x ~ Normal(mu: 0.0, sigma: 10.0)
        
        Auxiliary parameters
            sigma ~ HalfNormal(sigma: 1.0)
Multiprocess sampling (2 chains in 2 jobs)
NUTS: [sigma, Intercept, x]

Sampling 2 chains for 1_000 tune and 1_000 draw iterations (2_000 + 2_000 draws total) took 1 seconds.
We recommend running at least 4 chains for robust computation of convergence diagnostics
model1.plot_priors();
Sampling: [Intercept, sigma, x]
../_images/75c6d7c5bac33a9e098208705f4caeafe51771e06151e860fc2e098a54bd646a.png

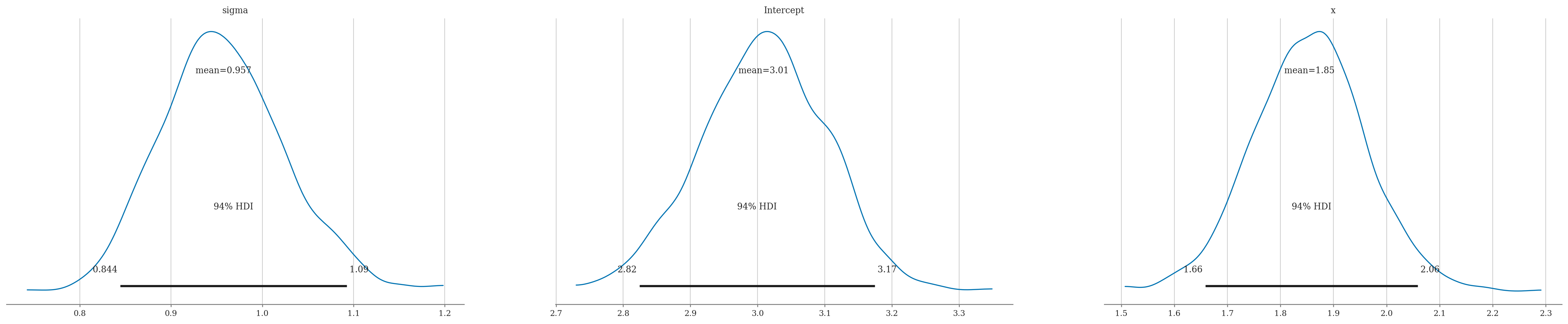
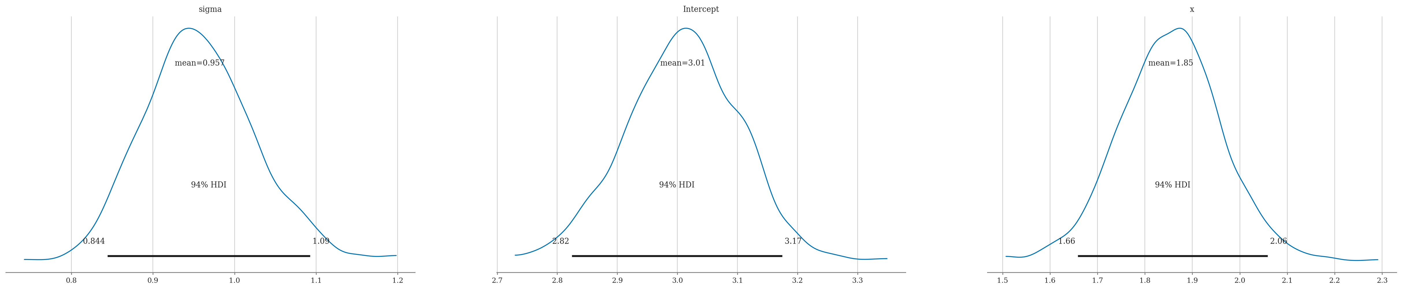
Summary using mean#

# Posterior Summary
summary = az.summary(idata, kind="stats")
summary
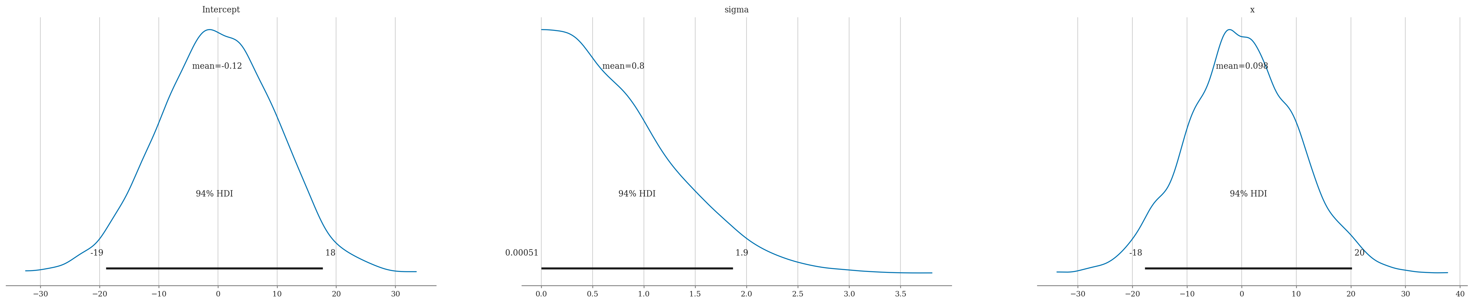
mean sd hdi_3% hdi_97%
sigma 0.959 0.071 0.829 1.087
Intercept 3.008 0.094 2.839 3.192
x 1.855 0.108 1.660 2.062

Summary using median as focus statistic#

ETI = Equal-Tailed Interval

az.summary(idata, stat_focus="median", kind="stats")
median mad eti_3% eti_97%
sigma 0.953 0.046 0.843 1.109
Intercept 3.009 0.065 2.829 3.184
x 1.854 0.070 1.653 2.056
# Plotting posterior
az.plot_posterior(idata, point_estimate="mean", round_to=3);

Investigare further

https://python.arviz.org/en/latest/api/generated/arviz.plot_lm.html

# az.plot_lm(idata)

Bonus Bayesian logistic regression example#

via file:///Users/ivan/Downloads/talks-main/pydataglobal21/index.html#15

via tomicapretto/talks

import bambi as bmb
data = bmb.load_data("ANES")
data.head()
vote age party_id
0 clinton 56 democrat
1 trump 65 republican
2 clinton 80 democrat
3 trump 38 republican
4 trump 60 republican
model = bmb.Model("vote[clinton] ~ 0 + party_id + party_id:age", data, family="bernoulli")
print(model)
idata = model.fit(random_seed=42)
Modeling the probability that vote==clinton
Initializing NUTS using jitter+adapt_diag...
       Formula: vote[clinton] ~ 0 + party_id + party_id:age
        Family: bernoulli
          Link: p = logit
  Observations: 421
        Priors: 
    target = p
        Common-level effects
            party_id ~ Normal(mu: [0. 0. 0.], sigma: [1. 1. 1.])
            party_id:age ~ Normal(mu: [0. 0. 0.], sigma: [0.0586 0.0586 0.0586])
Multiprocess sampling (2 chains in 2 jobs)
NUTS: [party_id, party_id:age]

Sampling 2 chains for 1_000 tune and 1_000 draw iterations (2_000 + 2_000 draws total) took 5 seconds.
We recommend running at least 4 chains for robust computation of convergence diagnostics
import pandas as pd
new_subjects = pd.DataFrame({"age": [20, 60], "party_id": ["independent"] * 2})
model.predict(idata, data=new_subjects)

# TODO: try to repdouce 
# https://github.com/tomicapretto/talks/blob/main/pydataglobal21/index.Rmd#L181-L193

One more example#

via http://www.medicine.mcgill.ca/epidemiology/joseph/courses/EPIB-682/bayesreg.pdf

Fit a logistic regression model of bone fractures with independent variables age and sex.

The true model had: \(\beta_0 = -25\), \(\beta_{\tt{sex}} = 0.5\), \(\beta_{\tt{age}} = 0.4\).

With so few data points and three parameters to estimate, do not expect posterior means/medians to equal the correct values exactly, but all would most likely be in the 95% intervals.

dfmed = pd.DataFrame(
    dict(sex=[1, 1, 1, 0, 1, 1, 0, 0, 0, 0, 1, 1, 1, 1, 1, 0, 1, 0, 0, 0, 1, 1, 1, 0, 0, 1, 1, 0, 1, 1, 1, 0, 0, 0, 1, 1, 0, 0, 1, 1, 0, 1, 0, 0, 0, 1, 0, 0, 0, 1, 0, 1, 0, 1, 1, 1, 0, 0, 1, 1, 1, 1, 0, 0, 0, 1, 1, 1, 0, 0, 1, 1, 1, 0, 0, 0, 1, 1, 0, 0, 0, 0, 1, 0, 0, 1, 1, 1, 0, 1, 0, 1, 1, 1, 0, 1, 1, 1, 1, 1],
         age=[69, 57, 61, 60, 69, 74, 63, 68, 64, 53, 60, 58, 79, 56, 53, 74, 56, 76, 72, 56, 66, 52, 77, 70, 69, 76, 72, 53, 69, 59, 73, 77, 55, 77, 68, 62, 56, 68, 70, 60, 65, 55, 64, 75, 60, 67, 61, 69, 75, 68, 72, 71, 54, 52, 54, 50, 75, 59, 65, 60, 60, 57, 51, 51, 63, 57, 80, 52, 65, 72, 80, 73, 76, 79, 66, 51, 76, 75, 66, 75, 78, 70, 67, 51, 70, 71, 71, 74, 74, 60, 58, 55, 61, 65, 52, 68, 75, 52, 53, 70],
         frac=[1, 1, 1, 0, 1, 1, 0, 1, 1, 0, 1, 0, 1, 1, 0, 1, 0, 1, 1, 0, 1, 0, 1, 1, 1, 1, 1, 0, 1, 0, 1, 1, 0, 1, 1, 1, 0, 1, 1, 0, 1, 0, 0, 1, 0, 1, 0, 1, 1, 1, 1, 1, 0, 0, 0, 0, 1, 1, 1, 1, 1, 0, 0, 0, 1, 0, 1, 0, 0, 1, 1, 1, 1, 1, 0, 0, 1, 1, 0, 1, 1, 1, 0, 0, 1, 1, 1, 1, 1, 1,
1, 0, 1, 1, 0, 0, 1, 0, 0, 1])
)
# df3
priorsmed = {
    "Intercept": bmb.Prior("Normal", mu=0, sigma=1e4),
    "sex": bmb.Prior("Normal", mu=0, sigma=1e4),
    "age": bmb.Prior("Normal", mu=0, sigma=1e4),
}

modmed = bmb.Model("frac ~ 1 + sex + age",
                 family="bernoulli",
                 link="logit",
                 priors=priorsmed,
                 data=dfmed)
modmed
       Formula: frac ~ 1 + sex + age
        Family: bernoulli
          Link: p = logit
  Observations: 100
        Priors: 
    target = p
        Common-level effects
            Intercept ~ Normal(mu: 0.0, sigma: 10000.0)
            sex ~ Normal(mu: 0.0, sigma: 10000.0)
            age ~ Normal(mu: 0.0, sigma: 10000.0)
idatamed = modmed.fit(draws=2000, random_seed=42)
az.summary(idatamed, kind="stats")
Modeling the probability that frac==1
Initializing NUTS using jitter+adapt_diag...
Multiprocess sampling (2 chains in 2 jobs)
NUTS: [Intercept, sex, age]

Sampling 2 chains for 1_000 tune and 2_000 draw iterations (2_000 + 4_000 draws total) took 3 seconds.
We recommend running at least 4 chains for robust computation of convergence diagnostics
mean sd hdi_3% hdi_97%
Intercept -23.783 4.839 -33.024 -15.210
sex 1.526 0.795 0.012 2.954
age 0.375 0.075 0.239 0.513
import statsmodels.formula.api as smf
lrmed = smf.logit("frac ~ 1 + sex + age", data=dfmed).fit()
lrmed.params
Optimization terminated successfully.
         Current function value: 0.297593
         Iterations 8
Intercept   -21.850408
sex           1.361099
age           0.344670
dtype: float64